install.packages("abd") # only if not installed (do once)FW8051 Statistics for Ecologists
Review important statistical concepts within the context of linear regression using simulated data:
Whitman et al. 2014 Nature 428:175-178
Important to know the age of male lions to help manage trophy hunting
How, from afar, can we tell the age of a lion?
Data are contained in abd library of Program R:
\[ Y_i = \beta_0 + \beta_1X_i + \epsilon_i \] \[ \epsilon_i \sim N(0, \sigma^2) \]
Assumptions (HILE Gauss):

Interpretation: Intercept, Slope, t-tests and p-values, Residual Standard Error (\(\hat{\sigma}\)), \(R^2\)
Call:
lm(formula = age ~ proportion.black, data = LionNoses)
Residuals:
Min 1Q Median 3Q Max
-2.5449 -1.1117 -0.5285 0.9635 4.3421
Coefficients:
Estimate Std. Error t value Pr(>|t|)
(Intercept) 0.8790 0.5688 1.545 0.133
proportion.black 10.6471 1.5095 7.053 7.68e-08 ***
---
Signif. codes: 0 '***' 0.001 '**' 0.01 '*' 0.05 '.' 0.1 ' ' 1
Residual standard error: 1.669 on 30 degrees of freedom
Multiple R-squared: 0.6238, Adjusted R-squared: 0.6113
F-statistic: 49.75 on 1 and 30 DF, p-value: 7.677e-08
\[ \widehat{age} = 0.879 + 10.65Proportion.black \]
Intercept: Estimate of the average age of lions that have no black pigmentation on their noses (\(E[Y | X =0]\)).
Slope: Predicted change in age per unit increase in proportion black pigmentation
10.65 = \(\frac{\triangle \mbox{ age}}{\triangle \mbox{ Proportion.Black}}\)
But, proportion black < 1 for all lions.
\(\frac{\triangle age}{\triangle 0.1Proportion.Black}\) =1.065.
\(H_0: \beta_1=0\) vs. \(H_A: \beta_1 \ne 0\)?
Call:
lm(formula = age ~ proportion.black, data = LionNoses)
Residuals:
Min 1Q Median 3Q Max
-2.5449 -1.1117 -0.5285 0.9635 4.3421
Coefficients:
Estimate Std. Error t value Pr(>|t|)
(Intercept) 0.8790 0.5688 1.545 0.133
proportion.black 10.6471 1.5095 7.053 7.68e-08 ***
---
Signif. codes: 0 '***' 0.001 '**' 0.01 '*' 0.05 '.' 0.1 ' ' 1
Residual standard error: 1.669 on 30 degrees of freedom
Multiple R-squared: 0.6238, Adjusted R-squared: 0.6113
F-statistic: 49.75 on 1 and 30 DF, p-value: 7.677e-08
Need to understand the concept of a sampling distribution of a statistic.. . .
A sampling distribution is the distribution of sample statistics computed for different samples of the same size from the same population.
Think of many repetitions of:
Sampling distribution of \(\hat{\beta}\) is the distribution of \(\hat{\beta}\) values across the different samples.. . .
SE = standard deviation of the sampling distribution!
Lets explore through simulation!
Lets first generate a single data set consistent with our fitted model using the following code.
# Sample size of simulated observations
n<-32
# Use the observed proportion.black to simulate obs.
p.black<-LionNoses$proportion.black
# Use the estimated parameters to simulate data.
# - can get these from the regression output
# sigma<-summary(lm.nose)$sigma # residual variation about the line
# betas<-coef(lm.nose) # Regression coefficients
sigma<-1.67 # residual variation
betas<-c(0.88, 10.65) #betas
# Create random errors (epsilons) and random responses
epsilon<-rnorm(n,0, sigma) # Errors
y<-betas[1] + p.black*betas[2] + epsilon # Responselm function
Call:
lm(formula = y ~ p.black)
Residuals:
Min 1Q Median 3Q Max
-3.2401 -0.8812 -0.3871 0.9053 3.2192
Coefficients:
Estimate Std. Error t value Pr(>|t|)
(Intercept) 1.7028 0.5627 3.026 0.00505 **
p.black 8.9392 1.4934 5.986 1.45e-06 ***
---
Signif. codes: 0 '***' 0.001 '**' 0.01 '*' 0.05 '.' 0.1 ' ' 1
Residual standard error: 1.651 on 30 degrees of freedom
Multiple R-squared: 0.5443, Adjusted R-squared: 0.5291
F-statistic: 35.83 on 1 and 30 DF, p-value: 1.45e-06
Use a for loop to:
This will allow us to look at the sampling distribution of \(\hat{\beta}\)!
When conducting hypothesis tests or constructing confidence intervals, we will work with the distribution of:
\[ \frac{\hat{\beta}_1-\beta_1}{\widehat{SE}(\hat{\beta}_1)} \sim t_{n-2} \]
\[ \frac{\hat{\beta}_1-\beta_1}{\widehat{SE}(\hat{\beta}_1)} \sim t_{n-2} \]
Think of many repetitions of:
A histogram of the different t values should be well described by a Student’s t-distribution with \(n-2\) degrees of freedom.
Use a for loop to:
Helpful hints:
coef(lm.nose)[2] = 10.6471coef(lmfit)[2]sqrt(vcov(lm.temp)[2,2])nsims<-5000 # number of simulations
tsamp.dist<-matrix(NA, nsims,1) # matrix to hold results
for(i in 1:5000){
epsilon<-rnorm(n,0,sigma) # Errors
y<-betas[1] + betas[2]*p.black + epsilon # Response
lm.temp<-lm(y~p.black) # lm
# Here is our statistic, calculated for each sample
tsamp.dist[i]<-(coef(lm.temp)[2]-betas[2])/sqrt(vcov(lm.temp)[2,2])
}
# Plot results
hist(tsamp.dist, xlab="",
main=expression(t==frac(hat(beta)-beta, se(hat(beta)))), freq=FALSE)
tvalues<-seq(-3,3, length=1000) # xvalues to evaluate t-distribution
lines(tvalues,dt(tvalues, df=30)) # overlay t-distributionA confidence interval for a parameter is an interval computed from sample data by a method that will capture the parameter for a specified proportion of all samples
The confidence level specifies the proportion of samples whose intervals should contain the true parameter
The coverage rate measures the actual performance of the confidence interval proceedure and should ideally match the confidence level.
A 95% confidence interval should contain the true parameter for 95% of all samples.
Think-Pair-Share: Do the limits of the confidence interval have a sampling distribution?
\[ \frac{\hat{\beta}_1-\beta_1}{\widehat{SE}(\hat{\beta}_1)} \sim t_{n-2} \]

\(t_{0.025, n-2}\) = qt(p=0.025, df=30) = -\(2.04\)
\(t_{0.975, n-2}\) = qt(p=0.975, df=30) = \(2.04\)
\[ P(t_{0.025, n-2}< \frac{\hat{\beta}-\beta}{\widehat{SE}(\hat{\beta})} < t_{0.975, n-2}) = 0.95 \]
\[P(-2.04 < \frac{\hat{\beta}-\beta}{\widehat{SE}(\hat{\beta})} < 2.04) = 0.95\]
\[P(-2.04\widehat{SE}(\hat{\beta})< \hat{\beta}-\beta < 2.04\widehat{SE}(\hat{\beta})) = 0.95\]
\[P(-\hat{\beta}-2.04\widehat{SE}(\hat{\beta})< -\beta <-\hat{\beta}+ 2.04\widehat{SE}(\hat{\beta})) = 0.95\]
\[P(\hat{\beta}+ 2.04\widehat{SE}(\hat{\beta})> \beta > \hat{\beta}- 2.04\widehat{SE}(\hat{\beta})) = 0.95\]
So, take \((\hat{\beta}-2.04\widehat{SE}(\hat{\beta}),\hat{\beta}+2.04\widehat{SE}(\hat{\beta}))\) as the the 95% confidence interval.
confint functionWhat is wrong with the following interpretation?
\[P(7.56 \le \beta \le 13.72) = 0.95\]
We are 95% sure that the true slope (relating proportion of nose that is black and age) falls between 7.56 and 13.73.
Simulate another 5000 data sets in R:
Determine 95% confidence limits for each data set and examine whether or not the CI contains the true \(\beta\).
nsims<-5000 # number of simulations
Limits<-matrix(NA,nsims,2) # to hold results
beta.hats<-matrix(NA,nsims,1) # to hold estimates
for(i in 1:nsims){
epsilon<-rnorm(n,0, sigma) # Errors
y<-betas[1] + betas[2]*p.black + epsilon # Response
lm.temp<-lm(y~p.black)
# Beta.hat & Confidence limits
beta.hats[i]<-coef(lm.temp)[2]
Limits[i,]<-confint(lm.temp)[2,]
}
# True parameter in interval?
I.in<-betas[2]>=Limits[,1] & betas[2] <= Limits[,2]
# Coverage
sum(I.in)/nsims[1] 0.9444
Call:
lm(formula = age ~ proportion.black, data = LionNoses)
Residuals:
Min 1Q Median 3Q Max
-2.5449 -1.1117 -0.5285 0.9635 4.3421
Coefficients:
Estimate Std. Error t value Pr(>|t|)
(Intercept) 0.8790 0.5688 1.545 0.133
proportion.black 10.6471 1.5095 7.053 7.68e-08 ***
---
Signif. codes: 0 '***' 0.001 '**' 0.01 '*' 0.05 '.' 0.1 ' ' 1
Residual standard error: 1.669 on 30 degrees of freedom
Multiple R-squared: 0.6238, Adjusted R-squared: 0.6113
F-statistic: 49.75 on 1 and 30 DF, p-value: 7.677e-08
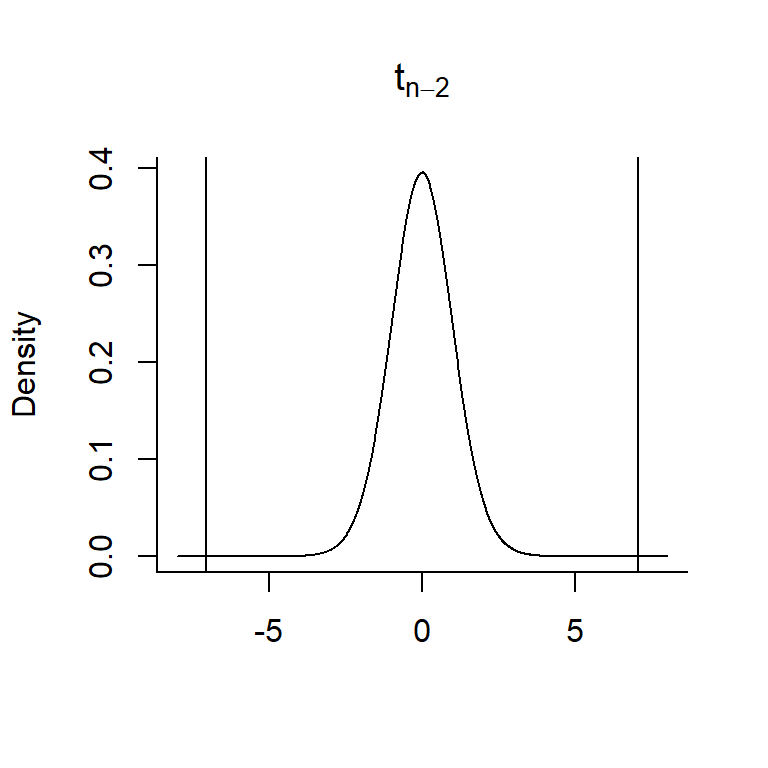
The p-value measures the degree of evidence we have against the null hypothesis!
If the null hypothesis, \(H_0: \beta_1 = 0\), is true, then:
\[ t = \frac{\hat{\beta_1}-0}{\widehat{SE}({\hat{\beta_1}})} \sim t_{n-2} \]
Is the value we get for \(t = \frac{\hat{\beta_1}-0}{\widehat{SE}({\hat{\beta_1}})}\) = 7.053 consistent with \(H_0: \beta_1=0\)?

Call:
lm(formula = age ~ proportion.black, data = LionNoses)
Residuals:
Min 1Q Median 3Q Max
-2.5449 -1.1117 -0.5285 0.9635 4.3421
Coefficients:
Estimate Std. Error t value Pr(>|t|)
(Intercept) 0.8790 0.5688 1.545 0.133
proportion.black 10.6471 1.5095 7.053 7.68e-08 ***
---
Signif. codes: 0 '***' 0.001 '**' 0.01 '*' 0.05 '.' 0.1 ' ' 1
Residual standard error: 1.669 on 30 degrees of freedom
Multiple R-squared: 0.6238, Adjusted R-squared: 0.6113
F-statistic: 49.75 on 1 and 30 DF, p-value: 7.677e-08
SST (Total sum of squares) = \(\sum_i^n(Y_i-\bar{Y})^2\)
SSE (Sum of Squares Error) = \(\sum_i^n(Y_i-\hat{Y})^2\)
SSR (sum of squares regression) = SST - SSE = \(\sum_i^n(\hat{Y}_i-\bar{Y})^2\)
\(R^2 = \frac{SST-SSE}{SST} = \frac{SSR}{SST}\) = proportion of the variation in our data explained by the linear model.
\(\hat{\sigma} = \sqrt{\frac{\sum_{i=1}^n(y_i-\hat{y}_i)^2}{n-p}}= \sqrt{\frac{SSE}{n-p}} = \sqrt{MSE}\). . .
summary function. . .
Call:
lm(formula = age ~ proportion.black, data = LionNoses)
Residuals:
Min 1Q Median 3Q Max
-2.5449 -1.1117 -0.5285 0.9635 4.3421
Coefficients:
Estimate Std. Error t value Pr(>|t|)
(Intercept) 0.8790 0.5688 1.545 0.133
proportion.black 10.6471 1.5095 7.053 7.68e-08 ***
---
Signif. codes: 0 '***' 0.001 '**' 0.01 '*' 0.05 '.' 0.1 ' ' 1
Residual standard error: 1.669 on 30 degrees of freedom
Multiple R-squared: 0.6238, Adjusted R-squared: 0.6113
F-statistic: 49.75 on 1 and 30 DF, p-value: 7.677e-08
We expect 95% of the observations to fall within 2*1.669 of the regression line.
Reviewed important statistical concepts within the context of linear regression using simulated data: