ggplot(slugs, aes(slugs, fill=field))+
geom_bar(position=position_dodge())+
theme(text = element_text(size=20))+
scale_fill_manual(values=c("red", "blue"))+
scale_x_continuous(breaks=seq(0,11,1))We’ve covered a number of statistical distributions, described by a small set of parameters.
Methods of estimation:
Example from Crawley 2002. Statistical Computing and also his The R Book (2007).
What if we want to use a t-test to test \(H_0: \mu_{rookery} = \mu_{nursery}\)? What do we have to assume?
Are these assumptions reasonable in light of:
…maybe (\(n = 30\) is a common rule for CLT to apply)
Are there other, more appropriate statistical distributions we could use (instead of Gaussian)?
Given that we have count data, we might consider a Poisson or Negative Binomial distribution for the data
We could assume:
Test whether \(\lambda_1 = \lambda_2\)
How would we estimate the parameters?
Lets start with the simper case of \(Y_i \sim Poisson(\lambda)\) (ignoring field type)
Start by writing down a probability statement regarding the data.
Consider the first data point from the Nursery (3 slugs):
\(P(X = 3) = \frac{\exp(-\lambda )(\lambda)^3}{3!}\) if the counts are Poisson distributed
or
\(P(X = 3) = {3+\theta-1 \choose 3}\left(\frac{\theta}{\mu+\theta}\right)^{\theta}\left(\frac{\mu}{\mu+\theta}\right)^3\) if NegBinomial
What about the other observations?
Assume the data come from a random sample, and that the points are independent. Then:
\(P(X_1\) =3 & \(X_2 = 0\) & \(\cdots X_{40}=4)\) = \(P(X_1=3)P(X_2=0)\cdots P(X_{40}=4)\)
= \(\frac{\exp(-\lambda )(\lambda)^3}{3!}\frac{\exp(-\lambda )(\lambda)^0}{0!}\cdots \frac{\exp(-\lambda )(\lambda)^4}{4!}\)
We obtain a random sample of \(n\) observations from some statistical distribution.
Write down the probability of obtaining the data:
\(P(X_1 =x_1, X_2=x_2, \ldots, X_n = x_n)\) = \(P(X_1=x_1)P(X_2=x_2)\cdots P(X_n=x_n) = \prod_{i=1}^n P(X_i = x_i)\)
For the Poisson distribution:
\[=\frac{\exp(-\lambda )(\lambda)^{x_1}}{x_1!}\frac{\exp(-\lambda)(\lambda)^{x_2}}{x_2!}\cdots \frac{\exp(-\lambda )(\lambda)^{x_n}}{x_n!}\]
\[=\frac{\exp(-n\lambda)(\lambda)^{\sum_{i=1}^nx_i}}{x_1!x_2!\cdots x_n!}\]
This gives us the Likelihood of the data!
For discrete distributions, the likelihood gives us the probability of obtaining the observed data for a particular set of parameters (in this case, \(\lambda\)).
\[P(data; \lambda) = \frac{\exp(-n\lambda)(\lambda)^{\sum_{i=1}^nx_i}}{x_1!x_2!\cdots x_n!} = L(\lambda; data)\]
P(data; parameter):
Likelihood(parameters; data):
The maximum likelihood estimate is the value of the parameter, \(\lambda\), that maximizes the likelihood (makes the the observed data most likely)
The maximum likelihood estimate is the value of the parameter, \(\lambda\), that (i.e., maximizes the likelihood)
\[L(\lambda; x_1, x_2, \ldots, x_n) = \prod_{i=1}^n\frac{\lambda^{x_i}\exp(-\lambda)}{x_i!}\]
How can we find the value of \(\lambda\) that maximizes \(L(\lambda; x_1, x_2, \ldots, x_n)\)?
Calculus (take derivatives with respect to \(\lambda\) and set = 0).
For practical and theoretical reasons, we usually work with the log-likelihood (maximizing the log-likelihood is equivalent to maximizing the likelihood)
\[logL(\lambda; x_1, x_2, \ldots, x_n)= log(L(\lambda; x_1, x_2, \ldots, x_n)) = \log(\prod_{i=1}^n P(X_i = x_i))\]
\(= \sum_{i=1}^n log(P(X_i = x_i))\)
For the Poisson model:
\(logL(\lambda; x_1, x_2, \ldots, x_n) = -n\lambda +\log(\lambda)\sum_{i=1}^n X_i - \sum_{i=1}^n \log(x_i!)\)
To maximize, take derivatives and set the expression = 0, giving: …
\[-n + \frac{\sum_{i=1}^n X_i}{\lambda} = 0\]
\[\Rightarrow \hat{\lambda}=\sum_{i=1}^n \frac{X_i}{n}\]
To verify that \(\hat{\lambda}\) maximizes (rather than minimizes) \(logL(\lambda| x)\):
Note: If \(X \sim\) Poisson(\(\lambda\)), \(E[X] = \lambda\)
Some constants, e.g., \(\sum_{i=1}^n \log(x_i!)\) do not matter when maximizing the likelihood
What if we do not remember calculus? How can we find the value of \(\lambda\) that maximizes:
\[L(\lambda; x_1, x_2, \ldots, x_n) = \prod_{i=1}^n\frac{\lambda^{x_i}\exp(-\lambda)}{x_i!}\]
Graph this expression for different values of \(\lambda\)
[Excel in-class exercise]
What if we had a function of more than 1 parameter? How could we numerically find the value of \(\lambda\) that maximizes:
\[L(\lambda_1, \lambda_2; x_1, x_2, \ldots, x_n) = \prod_{i=1}^{n_{field}}\frac{\lambda_1^{x_i}\exp(-\lambda_{1})}{x_i!} \prod_{j=1}^{n_{rookery}}\frac{\lambda_2^{x_j}\exp(-\lambda_{2})}{x_j!}\]
Use solver in Excel or optim (or glm) in R
[In-class exercise R]
Tadpole predation: Example 6.3.1.1 from Bolker et al.(2008)1
\[p = \frac{a}{1+ahN}\]
\[k \sim Binomial(p,N)\]
We will come back to this or a similar example (in this section and later after introducing Bayesian methods).
\(\hat{\theta}\) = maximum likelihood estimate of \(\theta\).
For large \(n\) (asymptotically):
\(I(\theta)\) is called the Information matrix. Note, it will be a 1 x 1 matrix (or scaler) when estimating a single parameter.
Observed information = \(-\frac{\partial^2 logL(\theta)}{\partial \theta^2}\) evaluated at \(\theta = \hat{\theta}\)
Expected information = \(E\left(-\frac{\partial^2 logL(\theta)}{\partial \theta^2}\right)\) evaluated at \(\theta = \hat{\theta}\)
In general, the matrix of second derivatives of a function is called the Hessian.
Consider estimating \(\mu\) and \(\theta\) of the negative binomial distribution by minimizing -\(logL(\mu, \theta)\) (equivalent to maximizing \(logL(\mu, \theta)\).
The Hessian will be given by:
Hessian = \(\begin{bmatrix} -\frac{\partial^2 logL(\mu, \theta)}{\partial \mu^2} & -\frac{\partial^2 logL(\mu, \theta)}{\partial \mu \partial \theta}\\ -\frac{\partial^2 logL(\mu, \theta)}{\partial \mu \partial \theta} & -\frac{\partial^2 logL(\mu, \theta)}{\partial \theta^2}\\ \end{bmatrix}\)
optim)solve(object$hessian)The Hessian(\(\theta\)) = \(\left[\frac{\partial^2 logL(\theta)}{\partial \theta^2}\right]\) describes curvature in the log-likelihood curve (surface).

If \(\left[\frac{\partial^2 logL(\theta)}{\partial \theta^2}\right]\) is close to 0:
Leads to larger confidence intervals since:
\[Weight_i \sim N(\mu_i, \sigma^2_i)\] \[\mu_i = L_{\infty}(1-e^{-K(Age_i-t_0)})\] \[\sigma^2_i = \sigma^2|\mu_i|^{2\theta}\] [Uing 10-Maximum-Likelihood.R]
A likelihood ratio test can be used to test nested models with:
Slug data example:
Full model:
Reduced model:
Test statistic:
\[LR = 2log\left[\frac{L(\lambda_1, \lambda_2 | Y)}{L(\lambda | Y)}\right] = 2[logL(\lambda_1, \lambda_2 | Y)-logL(\lambda | Y)]\]
Null distribution (appropriate when \(n\) is large):
\[LR \sim \chi^2_1\]
and more generally \(\chi^2_p\), where \(p\) is the difference in the number of parameters in the two models (See Section 10.9 in book).
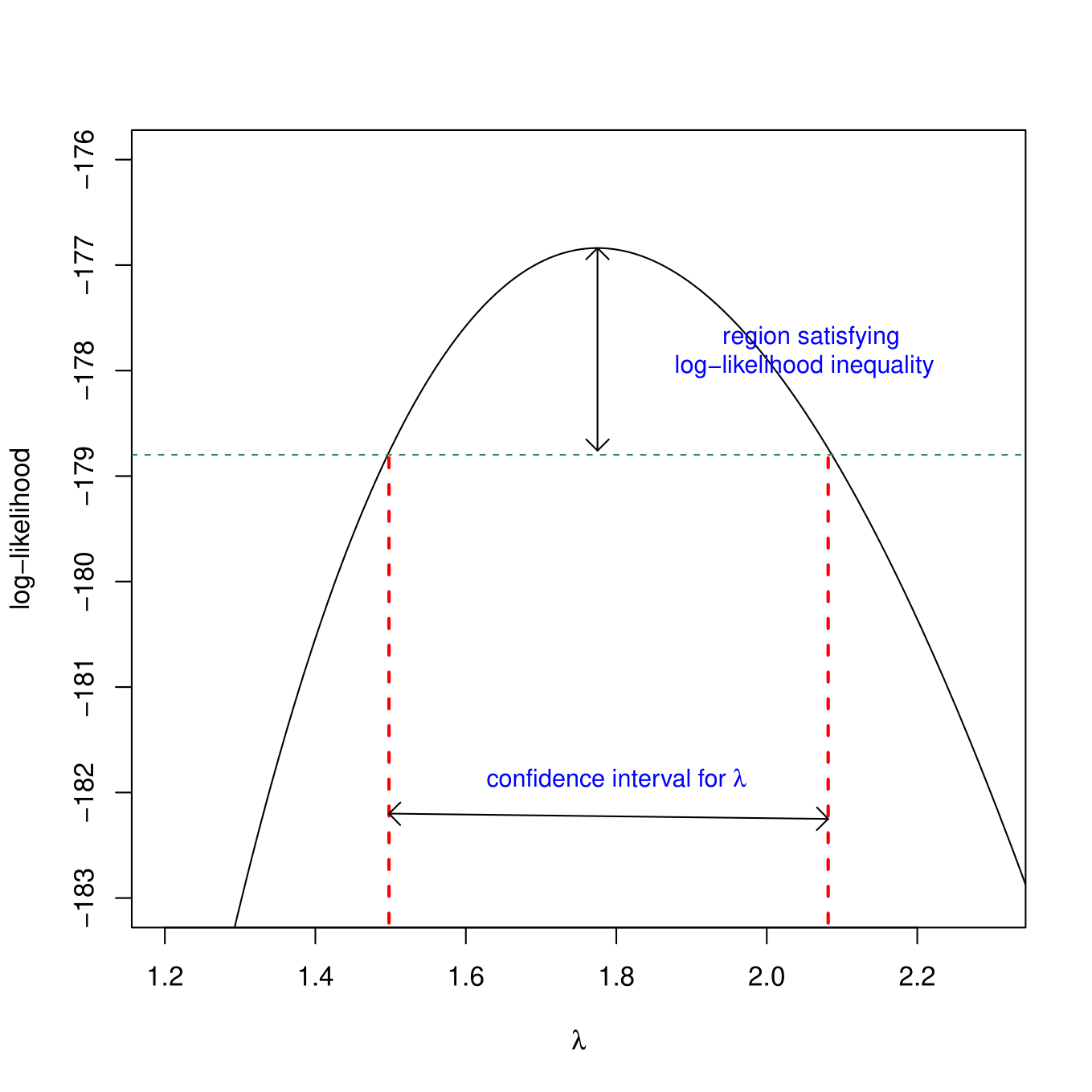
Can “invert” the LR test to get profile likelihood-based confidence intervals. Consider generating a CI for \(\lambda\) under the common \(\lambda\) model.
We could use the likelihood ratio test to evaluate:
\(H_0: \lambda = \lambda_0\) vs. \(H_A: \lambda \ne \lambda_0\) for a range of values, \(\lambda_0\).
Compare:
\[LR = 2log\left[\frac{L(\hat{\lambda} | Y)}{L(\lambda_0 | Y)}\right] \sim \chi^2_1\]
CI for \(\lambda\): include all values for which we do not reject the null hypothesis
Can extend to multi-parameter models, e.g., Negative Binomial(\(\mu, \theta\)).
To get a CI for \(\mu\), conduct a series of LR tests for \(H_0: \mu = \mu_0\) vs. \(H_A: \mu \ne \mu_0\)
Typically more accurate than normal-based CIs (Wald intervals) when \(n\) is small, but can be computationally heavy to compute.
See Chapter 6 in Bolker’s book (listed in Readings section on Canvas).
For Normally distributed data:
\(L(\mu, \sigma^2; y_1, y_2, \ldots, y_n) = \prod_{i=1}^n \frac{1}{\sqrt{2\pi}\sigma}\exp\left(-\frac{(y_i-\mu)^2}{2\sigma^2}\right)\)
With linear regression, we assume \(Y_i \sim N(\beta_0 + x_i\beta_1, \sigma^2)\), so…
\(L(\beta_0, \beta_1, \sigma; x) = \prod_{i=1}^n \frac{1}{\sqrt{2\pi}\sigma}\exp\left(-\frac{(y_i-\beta_0+x_i\beta_1)^2}{2\sigma^2}\right) =\frac{1}{(\sqrt{2\pi}\sigma)^n}\exp\left(-\sum_{i=1}^n\frac{(y_i-\beta_0+x_i\beta_1)^2}{2\sigma^2}\right)\)
\(\Rightarrow logL =-nlog(\sigma) - \frac{n}{2}log(2\pi) -\sum_{i=1}^n\frac{(y_i-\beta_0+x_i\beta_1)^2}{2\sigma^2}\)
\(\Rightarrow\) maximizing logL \(\Rightarrow\) minimizing \(\sum_{i=1}^n\frac{(y_i-\beta_0+x_i\beta_1)^2}{2\sigma^2}\)
or, equivalently \(\sum_{i=1}^n(y_i-\beta_0-x_i\beta_1)^2\)